所謂的三極管放大作用就是指,在三極管輸入端輸入一個幅度較小的信號(這個信號可以是電壓或電流),三極管可以按照輸入信號的變化規律將其轉為幅度較大的信號。三極管的放大作用用途很廣,譬如可以將話筒輸出的微弱音頻信號放大后驅動喇叭工作,可以將紅外遙控信號放大后驅動風扇電機工作。


基本的單管放大器。
上圖是一個三極管構成的單管放大電路,Rb是三極管的基極偏置電阻,其作用是給三極管提供一個合適的直流偏壓,使三極管能夠正常放大信號。為了便于初學者理解,這里我們假定該放大器的放大倍數為50,輸入信號的幅度為2mV,那么在放大器的輸入端輸入2mV的微弱信號,經三極管放大后,在其輸出端便可以輸出一個100mV的放大信號,若將該信號再經放大器放大,便可以獲得幅度更大的信號,這就是三極管的放大作用。


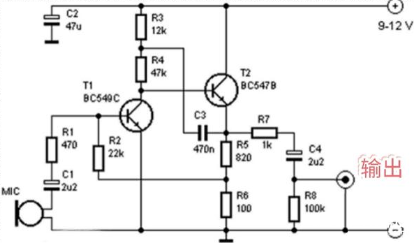
前置放大電路。
在音響電路中,話筒或磁頭輸出的音頻信號幅度通常只有幾個mV甚至更小,為了使功放電路能夠正常工作,一般要求在功放前級加一級前置放大電路,先將這類幅度很小的音頻信號放大到一定幅度再送至功放電路放大。上圖就是采用三極管構成的前置放大器,MIC為話筒,其輸出的幅度較小的音頻信號經三極管T1和T2構成的直耦放大器放大后即可變為幅度較大的音頻信號。


蜂鳴器驅動電路。
一般單片機的I/O口的驅動電流較小,無法直接驅動蜂鳴器、小燈泡、直流電機這類電流較大的負載。當需要驅動這類負載時,可以采用三極管來對I/O口的電流進行放大。上圖是三極管驅動一個蜂鳴器的電路圖,由于單片機I/O口的驅動能力較弱,不能直接驅動蜂鳴器,這里在I/O口接一個三極管來對電流進行放大,這樣即可驅動蜂鳴器工作了。
〈烜芯微/XXW〉專業制造二極管,三極管,MOS管,橋堆等,20年,工廠直銷省20%,上萬家電路電器生產企業選用,專業的工程師幫您穩定好每一批產品,如果您有遇到什么需要幫助解決的,可以直接聯系下方的聯系號碼或加QQ/微信,由我們的銷售經理給您精準的報價以及產品介紹
〈烜芯微/XXW〉專業制造二極管,三極管,MOS管,橋堆等,20年,工廠直銷省20%,上萬家電路電器生產企業選用,專業的工程師幫您穩定好每一批產品,如果您有遇到什么需要幫助解決的,可以直接聯系下方的聯系號碼或加QQ/微信,由我們的銷售經理給您精準的報價以及產品介紹
聯系號碼:18923864027(同微信)
QQ:709211280

