電容的功率損耗
電容在開關電源電路中主要起穩壓、濾除輸入/輸出噪聲的作用。與理想的電容模型不同,電容元件的實際物理特性導致損耗的產生,電容的這些損耗降低了開關電源的效率。這些損耗主要表現在三個方面:串聯電阻損耗、漏電流損耗和電介質損耗。
(1)等效串聯電阻損耗:由于電流在每個開關周期流入、流出電容,電容固有的電阻(RC)將造成一定功耗。
(2)漏電流損耗:由于電容絕緣材料的電阻(RL)導致較小電流流過電容而產生的功率損耗。
(3)電介質損耗:由于電容兩端施加了交流電壓,電容電場發生變化,從而使電介質分子極化造成功率損耗,此項比較復雜。

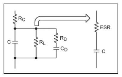
圖 實際的電容等效模型
三種損耗都體現在電容的典型損耗模型中(圖左邊部分),用電阻代表每項損耗。與電容儲能相關的每項損耗的功率用功耗系數(DF)表示,或損耗角正切(δ)。每項損耗的 DF 可以通過由電容阻抗的實部與虛部比得到,可以將每項損耗分別插入模型中。
為簡化損耗模型,圖中的串聯電阻損耗、漏電流損耗和電介質損耗集中等為一個等效串聯電阻(ESR)。ESR 定義為電容阻抗中消耗有功功率的部分。
推算電容阻抗模型、計算 ESR(結果的實部)時,ESR 是頻率的函數。這種相關性可以在下面簡化的 ESR 等式中得到證明:

式中,DFR、DFL和 DFD是串聯電阻、漏電流和電介質損耗的功耗系數。
利用這個等式,我們可以觀察到隨著信號頻率的增加,漏電流損耗和電介質損耗都有所減小,直到串聯電阻損耗從一個較高頻點開始占主導地位。在該頻點(式中沒有包括該參數)以上,ESR 因為高頻交流電流的趨膚效應趨于增大。
許多電容制造商提供 ESR 曲線圖表示 ESR 與頻率的關系。例如,TDK 為其大多數電容產品提供了 ESR 曲線,參考這些與開關頻率對應曲線圖,得到 ESR 值。
然而,如果沒有 ESR 曲線圖,可以通過電容數據資料中的 DF 規格粗略估算 ESR。DF 是電容的整體 DF (包括所有損耗),也可以按照下式估算 ESR:

無論采用哪種方法來得到 ESR 值,高 ESR 會降低開關電源效率,既然輸入和輸出電容在每個開關周期通過 ESR 充電、放電。
這導致 I2 * RESR功率損耗。這個損耗(PCAP(ESR))可以按照下式計算:
PCAP(ESR) = ICAP(RMS)2 * RESR
式中,ICAP(RMS)是流經電容的交流電流有效值 RMS。
對 Buck 變換器的輸出電容,可以采用電感紋波電流的有效值 RMS。
對 Buck 變換器的輸入濾波電容,RMS 電流的計算比較復雜,可以按照下式得到一個合理的估算值:
ICIN(RMS) = IOUT/VIN * [VOUT (VIN – VOUT)]1/2
顯然,為減小電容功率損耗,應選擇低 ESR 電容,尤其是在較大紋波電流的時候。ESR 是產生輸出電壓紋波的主要原因,因此選擇低 ESR 的電容不僅僅提高效率,還可以降低輸出電壓紋波。
一般來說,不同類型電介質的電容具有不同的 ESR 等級。對于給定的容量和額定電壓,鋁電解電容和鉭電容就比陶瓷電容具有更高的 ESR 值。聚酯和聚丙烯電容的 ESR 值介于它們之間,但這些電容尺寸較大,開關電源中很少使用。
對于給定類型的電容,根據 ESR 公式可以看出,較大容量、較低的 DFs 能夠提供較低的 ESR。大尺寸電容通常也會降低 ESR,但會帶來較大的等效串聯電感(例如電解電容),從而降低性能,陶瓷電容被視為比較好的折中選擇。此外,電容值一定的條件下,較低的電容額定電壓也有助于減小 ESR。
〈烜芯微/XXW〉專業制造二極管,三極管,MOS管,橋堆等,20年,工廠直銷省20%,上萬家電路電器生產企業選用,專業的工程師幫您穩定好每一批產品,如果您有遇到什么需要幫助解決的,可以直接聯系下方的聯系號碼或加QQ/微信,由我們的銷售經理給您精準的報價以及產品介紹
聯系號碼:18923864027(同微信)
QQ:709211280

