MOS管-硬件電路應用
負極開關(N-MOS):設備控制

LED燈控制電路

馬達控制電路
N-MOS廣泛應用于設備通斷的控制。例如上圖的LED燈控制和電動馬達的控制。GPIO口拉高,MOS管就導通,LED燈亮、馬達轉動。GPIO拉低,MOS管就關閉,LED燈滅,馬達就停止轉動。
在普通的低電壓數字電路上,這種控制方式對MOS管本身沒有什么特定高要求,隨便抓一個N-MOS也可以用。NPN的三極管也可以用。
正極開關(P-MOS):電源控制

P-MOS通常用作電源的開關,控制設備的電源打開或者關閉。
如上圖,默認狀態下LCD_PWR_EN是被拉低的,T2001關斷,P-MOS的控制端(U2003的pin1,G極)是高電平,VGS=0,此時P-MOS關斷,電壓沒有輸出到右邊。
如果GPIO被拉高,T2001導通,MOS管G極被拉低,VGS=VBAT,超過了打開電壓,此時P-MOS被打開,電壓有輸出到右側。
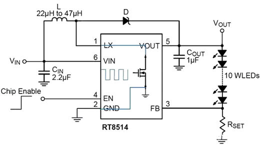
升壓開關(N-MOS):

升壓芯片內部其實就是個N-MOS,跟N-MOS的開關性質是一樣的。
PWM波控制升壓芯片N-MOS的通斷。PWM為高的時候,MOS打開,電感蓄流,PWM為低的時候,MOS關閉,帶你干向二極管和Vout端釋放電流。
信號反向(N-MOS)

N-MOS經常用于把控制信號反向。
如上圖,GPIO220控制USBHUB的Reset。Reset腳是低有效,而GPIO一般設計成默認是低電平,拉高有效。因此通過一個MOS管來把控制信號反向。
GPIO拉低,MOS不通,RESET腳被上拉到3.3V。GPIO拉高,MOS導通,RESET腳被接到地上,RESET就生效了。
充電控制(P-MOS)

充電P-MOS芯片
充電電路是智能硬件系統中,少量的MOS管工作在放大區的電路之一。通過控制GDRV腳(P-MOS Gate腳)的電壓,控制充電電流的大小。
例如在恒流充電的時候,把電流控制在1A,在恒壓充電的時候,隨著電池電壓上升逐漸減小充電電流。(不過這個應用場景,一般不需要硬件工程師自己去計算,控制邏輯都是在主芯片中設計好了的)

VGS vs ID
VGS和MOS通過的電流的關系圖:充電IC通過控制VGS來控制充電電流。
〈烜芯微/XXW〉專業制造二極管,三極管,MOS管,橋堆等,20年,工廠直銷省20%,上萬家電路電器生產企業選用,專業的工程師幫您穩定好每一批產品,如果您有遇到什么需要幫助解決的,可以直接聯系下方的聯系號碼或加QQ/微信,由我們的銷售經理給您精準的報價以及產品介紹
聯系號碼:18923864027(同微信)
QQ:709211280

