蜂鳴器解析
蜂鳴器是一種一體化結構的電子訊響器,采用直流電壓供電,廣泛應用于計算機、打印機、復印機、報警器、電子玩具、汽車電子設備、電話機、定時器等電子產品中作發聲器件。蜂鳴器主要分為壓電式蜂鳴器和電磁式蜂鳴器兩種類型。
蜂鳴器的用途/作用
蜂鳴器是一種能將音頻信號轉化為聲音信號的發音器件,在家用電器上,在銀行、公安的報警系統中,在電子玩具、游戲機中都得到普遍應用。
蜂鳴器主要用于提示或報警,根據設計和用途的不同,能發出音樂聲、汽笛聲、蜂鳴聲、警報聲、電鈴聲等各種不同的聲音。
洗衣機中應用的蜂鳴器多發出蜂鳴聲,提示用戶操作進程。在燃器具中應用的蜂嗚器多是發出警報聲,向用戶發出燃器具在干燒的警告。
作為門鈴應用的蜂鳴器多發出“叮咚”聲或音樂聲,提示有客人來訪。在公安、銀行、家庭警戒區安裝的蜂鳴器多發報警聲,若有人進入警戒區,在傳感控制作用下,蜂鳴器就會發出報警聲。在工廠、學校應用的蜂鳴器,多發出電鈴聲。
蜂鳴器驅動電路圖解
典型的蜂鳴器驅動電路,蜂鳴器驅動電路一般包含:一個三極管、一個蜂鳴器、一個續流二極管、一個濾波電容。

蜂鳴器驅動電路圖一
1、蜂鳴器:發聲元件,在其兩端施加直流電壓(有源蜂鳴器)或者方波(無源蜂鳴器)就可以發聲,其主要參數是外形尺寸、發聲方向、工作電壓、工作頻率、工作電流、驅動方式(直流方波)等。這些都需要根據需要進行選擇。
2、續流二極管:蜂鳴器本質上是一個感性元件,其電流不能瞬變,因此必須有一個續流二極管提供續流。否則,在蜂鳴器兩端會產生幾十伏的尖峰電壓,可能損壞三極管,并干擾整個電路系統的其他部分。
3、濾波電容: 作用是濾波,濾除蜂鳴器電流對其他部分的影響,也可以改善電源的交流阻抗,如果可能,最好是再并聯一個220uF的電解電容。
4、三極管:起開關作用,其基極的高電平使三極管飽和導通,使蜂鳴器發聲;而基極低電平則使三極管關閉,蜂鳴器停止發聲。

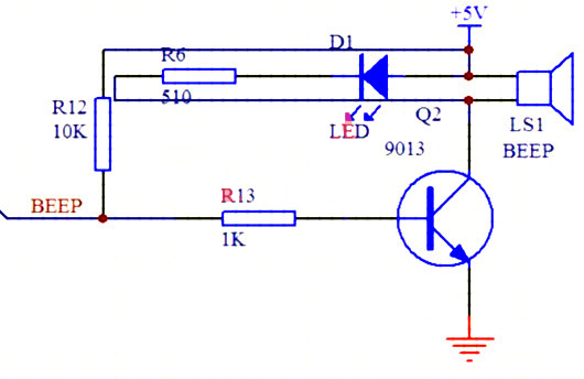
蜂鳴器驅動電路圖二
電阻R12是單片機一個引腳的,上拉電阻,由于單片機輸出電流小,固添加,上拉電阻增大引腳的電流驅動能力。
R13接在三極管的基極和IO口之間,起到的作用是保護I0口電壓過大被燒毀。R6電阻的作用是保護led發光二極管。
三極管9013起到開關作用,其基極的高電平使三極管飽和導通,是蜂鳴器發出報警聲音。而基極低電平則使三極管關閉,蜂鳴器停止發生。

蜂鳴器驅動電路圖三
8550驅動蜂鳴器電路分析
如上圖所示,因GPIO口輸出電流有限,而蜂鳴器在蜂鳴時需要較大的電流,GPIO輸出口無法滿足要求。而8550最大可提供1A的輸出電流,足以驅動蜂鳴器。所以,我們用GPIO口來控制8550的導通與截止,從而來控制蜂鳴器。
當向P0.7寫入邏輯1時,P0.7輸出高電平(+3.3V),8550的基極電流為0,此時Q1處于截止狀態,電源不能加到蜂鳴器的正極上,蜂鳴器不能蜂鳴;
當向P0.7寫入邏輯0時,P0.7輸入低電平(0V),8550的發射極和基極之間產生電流,此時Q1導通,蜂鳴器開始蜂鳴。
注意:三極管飽和導通的條件:在電路中ce兩端電壓接近0V且小于eb電壓。
〈烜芯微/XXW〉專業制造二極管,三極管,MOS管,橋堆等,20年,工廠直銷省20%,上萬家電路電器生產企業選用,專業的工程師幫您穩定好每一批產品,如果您有遇到什么需要幫助解決的,可以直接聯系下方的聯系號碼或加QQ/微信,由我們的銷售經理給您精準的報價以及產品介紹
〈烜芯微/XXW〉專業制造二極管,三極管,MOS管,橋堆等,20年,工廠直銷省20%,上萬家電路電器生產企業選用,專業的工程師幫您穩定好每一批產品,如果您有遇到什么需要幫助解決的,可以直接聯系下方的聯系號碼或加QQ/微信,由我們的銷售經理給您精準的報價以及產品介紹
聯系號碼:18923864027(同微信)
QQ:709211280

