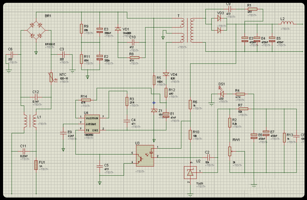
如下圖所示:


從上圖我們可以看出,這個電源屬于典型的反激轉換型開關電源,我們也可以稱之為回掃變壓器型開關電源。這個電路從功能上大致可以分為電源輸入電路,啟動電路,主開關電路,保護電路,二次繞組整流濾波電路及反饋穩壓電路。
電源輸入電路主要由保險管F1、差模電容C11、C12;共模扼流圈L1、NTC、共模C3與C6;整流器D6;高壓濾波電容E2、E3組成。
啟動電路主要由R5;R14;濾波電阻E1和穩壓二極管Z1組成。
主開關電路由芯片1M0880與周圍元器件共同組成。
保護電路:由VD1;C10和R8組成高壓尖峰吸收保護線路,由C4和R3組成MOS管開關保護線路;由C9和R1組成的二極管開關保護線路。
二次繞組整流濾波電路元器件就比較復雜,我們在下面再詳細介紹。
主芯片的內部結構圖,如下圖所示:


據介紹里說,這款是周期過電流限制,具有過載、過壓保護功能、欠壓鎖定、軟啟動、內部溫度關斷等優良的保護特性。
工作原理:
電源經保險管F1輸入,電容C11、C12與扼流圈L1組成濾除電網共模干擾;C11、C12安規電容,電容C3和C6用于濾除電網差模干擾。
NTC是負溫度系數熱敏電阻,剛上電時電阻值較大,正常工作時,發熱后電阻阻值變得較小,用于防止上電瞬間電網高壓大電流對濾波電容E2、E3的沖擊。
VD5為整流橋,將交流電壓整流成脈動電壓,再經E2、E3濾波,圖中有個細節,那就是E2和E3都是200V耐壓的電容,所以我們要將E2和E3進行串聯;R9和R11分別E2和E3的放電電阻,在外接電源切斷,芯片不能正常工作時,R9和R11就會將E2和E3上殘留的電能進行釋放,以免對人體意外觸電。
R5為啟動電阻,電壓加到芯片的供電端,一旦系統正常工作后,二次繞組經VD4整流,E1濾波給芯片提供電源,電阻R12與電容E1組成RC濾波電路,提高電源的穩定性。穩壓管Z1用于限制電壓過高,防止損壞芯片,正常工作時,二次繞組的輸出電壓一般不會超過Z1的穩壓值。
VD1、C10和R8組成RCD尖峰吸收電路,吸收芯片內部MOS管截止時一次繞組產生的尖峰電壓。同理電阻R3和電容C4并聯在芯片內部場效應管兩端,也是起到保護作用。這種運用非常普遍,尤其是在可控硅電路中最為常見。
二次繞組整流由VD3承擔,E3~E7為輸出端濾波電容,5只470uF電容并聯,相當于2350uF的容量。另外電容與L2構成π型濾波線路,輸出穩定電壓,紋波電壓小,R13為電容的負載電阻,也可以稱為放電電阻。R4為發光二極管DS1的限流電阻,用于指示電源正常工作與否。
穩壓電路由電阻R2、R7、RW1和431共同組成,根據參數,我們可以計算出二次繞組的輸出電壓為:Uo=2.5*【1+R7/(R2+RW1)】;調節RW1的阻值,當RW1=0時,輸出電壓為27.5V;當RW=2K時,輸出電壓為22.6V。
穩壓電路主要依靠431來平衡輸出電壓,當我們電源輸出電壓升高時,431的參考端電壓也同步上升,驅動能力增強,經光耦拉低芯片的反饋FB腳電壓,使得芯片開關占空比減小,輸出電壓相應降低,平衡了上升的電壓值,達到自動控制平衡效果。
軟啟動功能是由芯片5腳來控制,初始上電瞬間,反饋信號還沒有建立時,軟啟動可以限制芯片內部場效應管導通的最大電流,防止擊穿。
烜芯微專業制造二極管,三極管,MOS管,橋堆等20年,工廠直銷省20%,4000家電路電器生產企業選用,專業的工程師幫您穩定好每一批產品,如果您有遇到什么需要幫助解決的,可以點擊右邊的工程師,或者點擊銷售經理給您精準的報價以及產品介紹
烜芯微專業制造二極管,三極管,MOS管,橋堆等20年,工廠直銷省20%,4000家電路電器生產企業選用,專業的工程師幫您穩定好每一批產品,如果您有遇到什么需要幫助解決的,可以點擊右邊的工程師,或者點擊銷售經理給您精準的報價以及產品介紹

