隧道二極管電路符號及作用
隧道二極管又名江崎二極管,是以隧道效應電流為主要電流分量的二極管,隧道二極管的脈沖電路,結構簡單,變化速度快,功耗小,因此在高速脈沖技術中得到廣泛的應用,可以用隧道二極管構成雙穩電路,單穩電路,多諧振蕩電路,以及用作整形和分頻電路等。

應用領域:在高速脈沖計數中有廣泛應用。可用隧道二極管構成雙穩電路,單穩電路,多諧振蕩器,以及用作整形和分頻。

雙基極二極管電路符號及作用
雙基極二極管又稱單節晶體管,具有兩個基極和一個發射極的三端負阻半導體器件,是具有一個PN結的三端負阻器件,它共有3只引腳,分別是發射極E、第一基極B1和第二基極B2。
雙基極二極管結構:雙基極二極管的制作過程:在一塊高電阻率的N型半導體基片的兩端各引出一個鋁電極,如圖4—9c所示,分別稱為第一基極B1和第二基極B2,然后在N型半導體基片一側埋入P型半導體,在兩種半導體的結合部位就形成了一個PN結,再在P型半導體端引出一個電極,稱為發射極E。

雙基極二極管的等效電路如圖4—9d所示。雙基極二極管B1、B2極之間為高電阻率的N型半導體,故兩極之間的電阻RBB較大(約4—12千歐),以PN結為中心,將N型半導體分為兩部分,PN結與B1極之間的電阻用RB1表示,PN結與B2極之間的電阻用RB2表示,RBB=RB1+RB2,E極與N型半導體之間的PN結可等效為一個二極管,用VD表示。
應用領域:廣泛應用于各種張馳震蕩器,定時器和控制器電路中,具有頻率易調,溫度特性好的優點。
磁敏二極管電路符號及作用
磁敏二極管可以在較弱的磁場作用下,產生較高的輸出電壓,并隨著磁場方向的改變同步輸出變化的正、負電壓,其特點是體積小, 靈敏度高。磁敏二極管,較長的管腳為正極區, 較短的管腳為負極區。
應用領域:廣泛應用到磁力探測,電流測量,無觸點開關,位移測量,轉速測量,無刷直流電機的自動控制等方面。

磁敏二極管結構:磁敏二極管是凸出面為磁敏感面.磁敏二極管在正向磁場或負向磁場的作用下, 其輸出信號增量的方向是不同的。據此, 就可以判斷磁場的方向.常見的磁敏二極管有2ACM,其隨著溫度的升高, 磁場輸出電壓△ 十或△ 一均下降。這種現象是由于制作材料鍺對溫度比較敏感造成的。磁敏二極管能將磁信息轉換成電信號, 已廣泛應用于磁測、無損探傷、無觸點開關等技術領域。
溫敏二極管電路符號及作用
溫敏二極管在一定偏置電流下,溫敏二極管PN結的壓降是溫度的函數,溫度每升高一度,溫敏二極管PN結正向壓降下降2mV。溫敏二極管的特性通過對半導體二極管的分析可知,在一定偏置電流下,半導體二極管PN 結的壓降是溫度的函數,這個函數的曲線近似為直線。
應用領域:用于測溫的溫敏二極管,不宜使用鍺材料制作,這是因為鍺二極管。

精密二極管電路符號及作用
精密二極管簡稱PD,精密二極管是一種具有穩定電壓和穩定電流的高精度二極管。光電二極管是很多光學測量中最常用的傳直流考慮因素感器類型之一。諸如吸收和發射光譜、色彩測量、渾濁度、氣體探測等應用均有賴于光電二極管實現精密光學測量。光電二極管產生與照射到活動區的光量成比例的電流。該電路的光電二極管在光伏模式下工作,其中運算放大器保持光電二極管上的電壓為0V。這是精密應用中最常見的配置。光電二極管的電壓與電流關系曲線十分類似于常規二極初始直流失調,但前者的整條曲線會隨著光照水平的變化而向上或向下平移。這種暗電流會隨著光電二極管上的反向電壓增加而上升。大部分制造商在反向電壓為10mV的前提下給出光電二極管的暗電流。它的工作溫度寬,線性好,穩定性非常高。
應用領域:用于各種電子電路中作為恒流源與恒壓源。

光敏二極管電路符號及作用
光敏二極管又名光電二極管,是一種能夠將光根據使用方式,轉換成電流或者電壓信號的光電器件。有光照時,電阻小,電流大,無光照時,電阻大,電流小,光敏二極管與半導體發光二極管在結構上相似,其內部芯片是一個具有光敏特征的PN結(通常用PIN結,非一般的PN結面)。它具有單向導電性,因此工作時需加上反向電壓。無光照時,有很小的飽和反向漏電流(即暗電流),此時光敏二極管截止。當受到光照時,飽和反向漏電流大大增加,形成光電流,它隨射入的光強度的變化而變化。當光線照射PN接面時,可以使PN結中產生電子一空穴對,使少數載流子的密度增加。這些載流子在反向電壓下漂移,使反向電流增加。因此可以利用光照強弱來改變電路中的電流。
應用領域:光敏二極管廣泛應用在測光儀器、光敏傳感器、DC播放器、煙霧探測器、醫療設備、照相機測光器等。

激光二極管電路符號及作用
激光二極管的特色之一,是能直接從電流調制其輸出光的強弱。因為輸出光功率與輸入電流之間多為線性關系,所以激光二極管可以采用模擬或數字電流直接調制輸出光的強弱,激光二極管包括單異質結(SH)、雙異質結(DH)和量子阱(QW)激光二極管。量子阱激光二極管具有閾值電流低,輸出功率高的優點,是目前市場應用的主流產品。同激光器相比,激光二極管具有效率高、體積小、壽命長的優點,但其輸出功率小(一般小于2mW),線性差、單色性不太好,使其在有線電視系統中的應用受到很大限制,不能傳輸多頻道,高性能模擬信號。在雙向光接收機的回傳模塊中,上行發射一般都采用量子阱激光二極管作為光源。

防雷二極管電路符號及作用
防雷二極管常常用來保護對電壓很敏感的電信設備,防止雷擊和設備開關動作時產生的瞬態浪涌電壓將它們損壞。GDT是高阻抗的元件
檢波二極管電路符號及作用
檢波二極管也稱解調二極管,作用是利用其單向導電性將高頻或中頻無線電信號中的低頻信號或音頻信號取出來,就是用于把疊加在高頻載波上的低頻信號檢出來的器件,它具有較高的檢波效率和良好的頻率特性,就原理而言,從輸入信號中取出調制信號是檢波,以整流電流的大小(100mA)作為界線通常把輸出電流小于100mA的叫檢波。鍺材料點接觸型、工作頻率可達400MHz,正向壓降小,結電容小,檢波效率高,頻率特性好,為2AP型。類似點觸型那樣檢波用的二極管,除用于一般二極管檢波外,還能夠用于限幅、削波、調制、混頻、開關等電路。也有為調頻檢波專用的特性一致性好的兩只二極管組合件。
應用領域:用于半導體收音機、收錄機、電視機及通信等設備的小信號電路中,其工作頻率較高,處理信號幅度較弱。

光電二極管電路符號及作用
光信號轉換成電信號的光電傳感器件
光電二極管是一種能夠將光根據使用方式,轉換成電流或者電壓信號的光探測器。常見的傳統太陽能電池就是通過大面積的光電二極管來產生電能。光電二極管與常規的半導體二極管基本相似,只是光電二極管可以直接暴露在光源附近或通過透明小窗、光導纖維封裝,來允許光到達這種器件的光敏感區域來檢測光信號。許多用來設計光電二極管的二極管使用了一個PIN結,而不是一般的PN結,來增加器件對信號的響應速度。光電二極管常常被設計為工作在反向偏置狀態。

光電二極管的工作曲線:一個光電二極管的基礎結構通常是一個PN結或者PIN結。當一個具有充足能量的光子沖擊到二極管上,它將激發一個電子,從而產生自由電子(同時有一個帶正電的空穴)。這樣的機制也被稱作是內光電效應。如果光子的吸收發生在結的耗盡層,則該區域的內電場將會消除其間的屏障,使得空穴能夠向著陽極的方向運動,電子向著陰極的方向運動,于是光電流就產生了。實際的光電流是暗電流和光照產生電流的綜合,因此暗電流必須被最小化來提高器件對光的靈敏度。
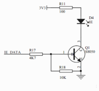
紅外發射二極管電路符號及作用
紅外發光二極管是一種能發出紅外線的二極管,通常應用于遙控器等場合

烜芯微專業制造二極管,三極管,MOS管,橋堆等20年,工廠直銷省20%,1500家電路電器生產企業選用,專業的工程師幫您穩定好每一批產品,如果您有遇到什么需要幫助解決的,可以點擊右邊的工程師,或者點擊銷售經理給您精準的報價以及產品介紹

