boost升壓電路又叫step-up converter,是一種常見的開關直流升壓電路,它可以使輸出電壓比輸入電壓高。
升壓電路電路圖
假定那個開關(三極管或者mos管)已經斷開了很長時間,所有的元件都處于理想狀態,電容電壓等于輸入電壓。分析升壓斬波電路工作原理時,首先假設電路中電感L值很大,電容C值也很大。當可控開關V處于通態時,電源E向電感L充電,充電電流基本恒定為I1,同時電容C上的電壓向負載供電。因為C值很大,基本能保持輸出電壓uo為恒值,記為Uo。設V處于通態的時間為ton,當V處于斷態時E和L共同向電容C充電并向負載提供能量。設V處于關斷的時間為toff,則在此期間電感L釋放的能量為(Uo-E)I1toff。當電路工作于穩態時,一個周期T中電感L積蓄的能量與釋放的能量相等。
下面要分充電和放電兩個部分來說明這個電路:


mos管升壓電路介紹
在充電過程中,開關閉合(三極管導通),等效電路如圖二,開關(三極管)處用導線代替。這時,輸入電壓流過電感。二極管防止電容對地放電。由于輸入是直流電,所以電感上的電流以一定的比率線性增加,這個比率跟電感大小有關。隨著電感電流增加,電感里儲存了一些能量。


放電過程如圖三,這是當開關斷開(三極管截止)時的等效電路。當開關斷開(三極管截止)時,由于電感的電流保持特性,流經電感的電流不會馬上變為0,而是緩慢的由充電完畢時的值變為0。而原來的電路已斷開,于是電感只能通過新電路放電,即電感開始給電容充電,電容兩端電壓升高,此時電壓已經高于輸入電壓了。升壓完畢。
說起來升壓過程就是一個電感的能量傳遞過程。充電時,電感吸收能量,放電時電感放出能量。如果電容量足夠大,那么在輸出端就可以在放電過程中保持一個持續的電流。如果這個通斷的過程不斷重復。就可以在電容兩端得到高于輸入電壓的電壓。


mos管升壓電路-MOS管驅動電路中自舉升壓結構
MOS管最明顯的特征是開關特征好,因而被普遍使用在需求電子開關的電路中,常見的如開關電源和馬達驅動,也有照明調光。即興在的MOS驅動,有幾個特殊的要求。
1.低壓使用:當應用5V電源,這時辰如其應用傳統的圖騰柱構造,鑒于三極管的be有0.7V左右的壓降,導致現實終極加以在gate上的電壓除非4.3V。這時辰,咱們選用標稱gate電壓4.5V的MOS管就在必然的風險。同一的問題也產生在應用3V或者其他低壓電源的場所。
2.寬電壓使用:輸入電壓并不是一個恒定值,它會跟隨時期或者其他要素而變動。這個變動導致PWM電路供給MOS管的驅動電壓是不固定定的。為了讓MOS管在高gate電壓下安全,很多MOS管內置了固定壓管強行限度局限gate電壓的幅值。在這種情況下,當供的驅動電壓超度過固定壓管的電壓,就會伸起較大的動態功耗。同步,如其簡略的用電阻分壓的規律下降gate電壓,就會涌現輸入電壓比較高的時辰,MOS管任務良好,而輸入電壓下降的時辰gate電壓不可,伸起導通不夠到底,從而增添功耗。
3.雙電壓使用:在一些把持電路中,邏輯有些應用類型的5V或者3.3V數字電壓,而功比值有些應用12V甚至更高的電壓。兩個電壓選擇共位置式連接。這就提出一個請求,需求應用一個電路,讓低壓側能行有效的把持壓服側的MOS管,同步壓服側的MOS管也同在這三種情況下,圖騰柱構造無法滿意出口請求,而很多即興成的MOS驅動IC,如同也沒有包含gate電壓限度局限的構造。
電路圖如次:


用于NMOS的驅動電路


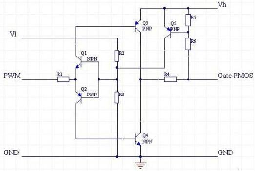
用于PMOS的驅動電路
只針對NMOS驅動電路做一個簡略辨析:Vl和Vh區別是低端和高端的電源,兩個電壓可以是相通的,只是Vl不應當超度過Vh。Q1和Q2結合了一個反置的圖騰柱,用來實即興割裂,同步確保兩只驅動管Q3和Q4不會同步導通。R2和R3供了PWM電壓基準,經過轉變這個基準,可以讓電路任務在PWM記號波形比較峭拔的位置。Q3和Q4用來供驅動電流動,鑒于導通的時辰,Q3和Q4對立Vh和GND最低都除非一個Vce的壓降,這個壓降通常除非0.3V左右,大大低于0.7V的Vce。R5和R6是反饋電阻,用于對gate電壓舉行采樣,采樣后的電壓經過Q5對Q1和Q2的基極發出一個激烈的負反饋,從而把gate電壓限度局限在一個有限的數值。這個數值可以經過R5和R6來調整。
MOS管自舉升壓電路
mos管升壓電路的規律圖如圖1所示。所謂的自舉升壓規律執意,在輸入端IN輸入一個方波記號,使用電容Cboot將A點電壓抬升至高于VDD的電平,這么就可以在B端出口一個與信號輸入反相,且高電平高于VDD的方波記號。具體任務規律如次:


當VIN為高電平時,NMOS管N1導通,PMOS管P1截止,C點電位為低電平。同步N2導通,P2的柵極電位為低電平,則P2導通。這就使得此刻A點電位約為VDD,電容Cboot兩端電壓UC≈VDD。鑒于N3導通,P4截止,因而B點的電位為低電平。這段時期稱為預充電周期。
當VIN變為低電平時,NMOS管N1截止,PMOS管P1導通,C點電位為高電平,約為VDD。同步N2、N3截止,P3導通。這使得P2的柵極電位升天,P2截止。此刻A點電位等同C點電位加以上電容Cboot兩端電壓,約為2VDD。同時P4導通,故此B點出口高電平,且高于VDD。這段時期稱為自舉升壓周期。


現實上,B點電位與負載電容和電容Cboot的大小關于,可以依據設計需求調理。具體相干將在紹介電路具體設計時仔細議論。在圖2中給出了輸入端IN電位與A、B兩點電位相干的表圖。
MOS管驅動電路構造
圖3中給出了驅動電路的電路圖。驅動電路選擇Totem出口構造設計,上拉驅動管為NMOS管N4、晶體管Q1和PMOS管P5。下拉驅動管為NMOS管N5。圖中CL為負載電容,Cpar為B點的寄生電容。虛線框內的電路為自舉升壓電路。


本驅動電路的設計思惟是,使用自舉升壓構造將上拉驅動管N4的柵極(B點)電位抬升,使得UB>VDD+VTH,則NMOS管N4任務在線性區,使得VDSN4大大減少,終極可以實即興驅動出口高電平達成VDD。而在出口低電平時,下拉驅動管自己就任務在線性區,可以確保出口低電平位GND。故此無需增添自舉電路也能達成設計請求。
思索到此驅動電路使用于升壓型DC-DC替換器的開關管驅動,負載電容CL很大,一般能達成幾十皮法,還需求進一步增添出口電流動能力,故此增添了晶體管Q1作為上拉驅動管。這么在輸入端由高電平變為低電平時,Q1導通,由N4、Q1同步供電流動,OUT端電位神速上升,當OUT端電位上升到VDD-VBE時,Q1截止,N4持續供電流動對負載電容充電,直到OUT端電壓達成VDD。
烜芯微專業制造二三極管,MOS管,20年,工廠直銷省20%,1500家電路電器生產企業選用,專業的工程師幫您穩定好每一批產品,如果您有遇到什么需要幫助解決的,可以點擊右邊的工程師,或者點擊銷售經理給您精準的報價以及產品介紹
烜芯微專業制造二三極管,MOS管,20年,工廠直銷省20%,1500家電路電器生產企業選用,專業的工程師幫您穩定好每一批產品,如果您有遇到什么需要幫助解決的,可以點擊右邊的工程師,或者點擊銷售經理給您精準的報價以及產品介紹

